Pendidikan Kimia
Beranda
Profil
Sejarah
Dosen dan Staff
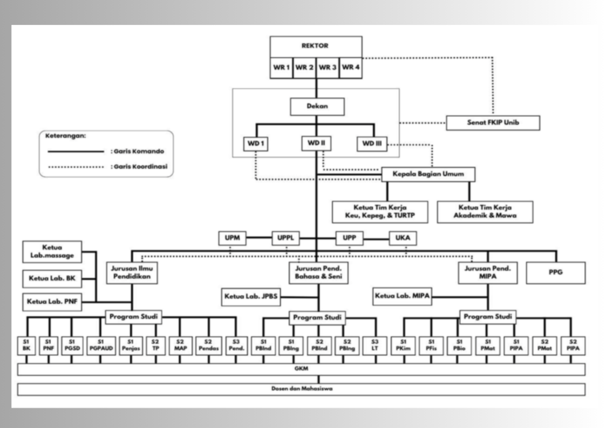
Struktur Organisasi
Profil Lulusan
Sarana dan Prasarana
Akreditasi
Visi, Misi, dan Tujuan
Galeri
Akademik
Portal Akademik
Kurikulum
Elearning
Ejournal
Fasilitas
Gedung Kuliah
Laboratorium
Kemahasiswaan
Unit Kegiatan Mahasiswa
Himpunan Mahasiswa
Survey Kepuasan
Download
Skripsi
Link
Unib
FKIP
Kemendiktisaintek
Sister
SKP
Jurnal Andromeda
Jurnal Alotrop
Struktur Organisasi